
目前橡胶生产上的主要栽培品种均可追溯到来自橡胶树属(Hevea)巴西橡胶树(H. brasiliensis)种内的22株1876(年)魏克汉种质,遗传资源狭窄是橡胶树杂交育种进展缓慢的一个重要因素。同时,在橡胶树属的其他种,以及巴西橡胶树种内的野生种质中报道存在丰富的产胶、抗病、速生和耐旱等重要农艺性状遗传变异。但是,缺乏对不同类型橡胶树种质的亲缘关系、遗传多样性和基因流动等方面的系统研究。
近日,第一影视
产胶生物学团队联合中国热科院橡胶所、兰州大学等团队在Nature Communications上在线发表了题为“Pan-genome and phylogenomic analyses highlight Hevea species delineation and rubber trait evolution”的研究论文。研究阐释了目前世界主要产胶国保存的三类橡胶树种质资源的遗传结构和亲缘关系,并发现橡胶延伸因子/小橡胶粒子蛋白(REF/SRPP)大基因簇的产生,及其在产胶细胞乳管中的特异性功能分化是植物形成产胶这种抗虫性状的一个关键性进化事件。研究结果为进一步探究产胶性状的进化机制,加快橡胶树资源的高效利用和品种遗传改良提供了重要理论依据和资源支撑。
前人发表的橡胶树基因组均局限在巴西橡胶树一个种中,本研究对包含巴西橡胶树品种、野生种质和橡胶树属其他种的8个材料进行了de novo测序,获得了高质量的基因组(图1)。在此基础上,结合94个橡胶树属种质材料的重测序数据进行系统进化基因组学研究,发现这些种质可明显地分为5个谱系(lineage),其中4个为野生种质、1个为栽培品种;在栽培品种谱系中,发现已有2个野生种质谱系的基因渗入(genetic introgression)。此外,在所研究的7个其它橡胶树属种或变种材料中,发现只有一个可认为是纯种(H. sprueana),而其它材料或者存来自巴西橡胶树栽培品种或野生种质的遗传混杂(genetic admixture),或者直接与巴西橡胶树栽培品种或野生种质谱系聚在一起(图2)。

图1 橡胶树8个种质的基因组拼接与注释

图2 橡胶树种质的群体遗传和进化分析
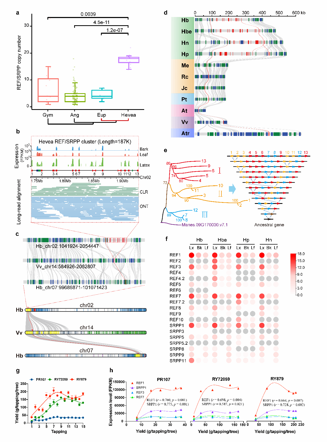
通过对152个种子植物基因组的大尺度比较研究,结合大量的基因表达和橡胶产量数据,我们发现橡胶生物合成通路的关键基因家族REF/SRPP在橡胶树属的基因组中发生了显著扩增,产生了一个大的基因簇,并分化出表达显著受割胶伤害诱导、在产胶细胞乳管中特异超高表达、表达与产胶能力显著正相关的家族成员。同时,在其他产胶植物如俄罗斯蒲公英和莴苣的基因组共线区域中,也出现了类似的REF/SRPP大基因簇,也分化出在乳管中特异高表达的家族成员(图3)。这些结果表明,REF/SRPP大基因簇的产生,以及乳管特异性功能分化是植物产胶性状进化中的一个关键推动力。

图3 橡胶树属REF/SRPP大基因簇的产生及功能分化
第一影视
三亚南繁研究院的唐朝荣研究员、兰州大学生态学院的刘建全教授为该论文的共同通讯作者,中国热科院橡胶所的方永军和肖小虎副研究员为该论文的共同第一作者。广西大学的张积森教授、中国农科院深圳农业基因组研究所的林强副研究员等参与了该项研究。研究得到了国家自然科学基金、海南省科技人才创新项目等项目资助。
论文成果相关参考信息:
Nature Communications:中科院1区;JCR Q1;IF:14.7
Pan-genome and phylogenomic analyses highlight Hevea species delineation and rubber trait evolution
第一作者及单位:方永军(中国热带农业科学院橡胶所副研究员)&肖小虎(中国热带农业科学院橡胶所副研究员)
通讯作者及单位:唐朝荣(第一影视
三亚南繁研究院研究员)&刘建全(兰州大学生态学院教授)
论文链接://www.nature.com/articles/s41467-024-51031-3.